電話 : 0510-85572706
メール : marketing@i-core.cn
家
私たちについて
名誉
製品
すべての製品
ディスプレイドライバー
汎用ロジック
シグナルチェーン
力
モーター&ゲートドライバー
オーディオ
サポート
ディスプレイドライバー
LCDディスプレイ
通常シリーズ
LEDディスプレイ
LEDパネルディスプレイ
ゴースト除去シリーズ
マトリックス定電流シリーズ
個別定電流シリーズ
LEDディスプレイ
汎用ロジック
74HC/HCT
74AHC/AHCT
74LV/LVC/LVCC/ALVC
74LVT
74AC/ACT
74AVC/AVCH
74AUP
レベルシフター
アナログスイッチ
シグナルチェーン
汎用オペアンプ
低ノイズオペアンプ
電流検出アンプ
コンパレータ
力
LDOと電圧リファレンス
LDO
電源管理
チャージポンプ
電力モニター
残留電流保護
モーター&ゲートドライバー
Hブリッジドライバ
ゲートドライバとIGBTドライバ
ダーリントントランジスタアレイとリレー/ステッピングモータードライバー
ダーリントントランジスタアレイ
オーディオ
オーディオパワーアンプ
サポート
EEPROM
クロック回路
静電容量式タッチチップ
アプリケーション
家電製品
家電
コミュニケーション
業界
自動車
ニュース
プロダクトエクスプレス
お問い合わせ
何を探していますか?
言語
English
日本語
한국어
Melayu
Tiếng Việt
0510-85572706
見積もりを依頼する
家
私たちについて
名誉
製品
ディスプレイドライバー
LCDディスプレイ
LEDディスプレイ
OLEDディスプレイ
VFDディスプレイ
マイコン
8ビットフラッシュMCU
汎用ロジック
74HC/HCT
74AHC/AHCT
74LV/LVC/LVCC/ALVC
74LVT
74AC/ACT
74AVC/AVCH
74ABT/ABTH
74AUP
レベルシフター
アナログスイッチ
USBスイッチ
負荷スイッチ
シグナルチェーン
汎用オペアンプ
nAパワーオペアンプ
μAパワーオペアンプ
低ノイズオペアンプ
高速オペアンプ
高電圧高速オペアンプ
高精度ゼロドリフトオペアンプ
電流検出アンプ
コンパレータ
力
LDOと電圧リファレンス
電源管理
チャージポンプ
DC-DC
電力モニター
PWMコントローラ
残留電流保護
OVP保護回路
AC-DC
モーター&ゲートドライバー
Hブリッジドライバ
ゲートドライバとIGBTドライバ
ダーリントントランジスタアレイとリレー/ステッピングモータードライバー
オーディオ
音質・エフェクト処理
オーディオパワーアンプ
オーディオアクセサリー
リモコン
赤外線リモコン
学習リモコン
ワイヤレスリモコン
コミュニケーション
バスインターフェースとトランシーバー
静電容量式タッチチップ
サポート
EEPROM
クロック回路
静電容量式タッチチップ
アプリケーション
家電製品
家電
コミュニケーション
業界
自動車
ニュース
プロダクトエクスプレス
お問い合わせ
言語を選択してください :
English
日本語
한국어
Melayu
Tiếng Việt
ソーシャルシェアリング :
何を探していますか?
家電製品
バナー
家
家電製品
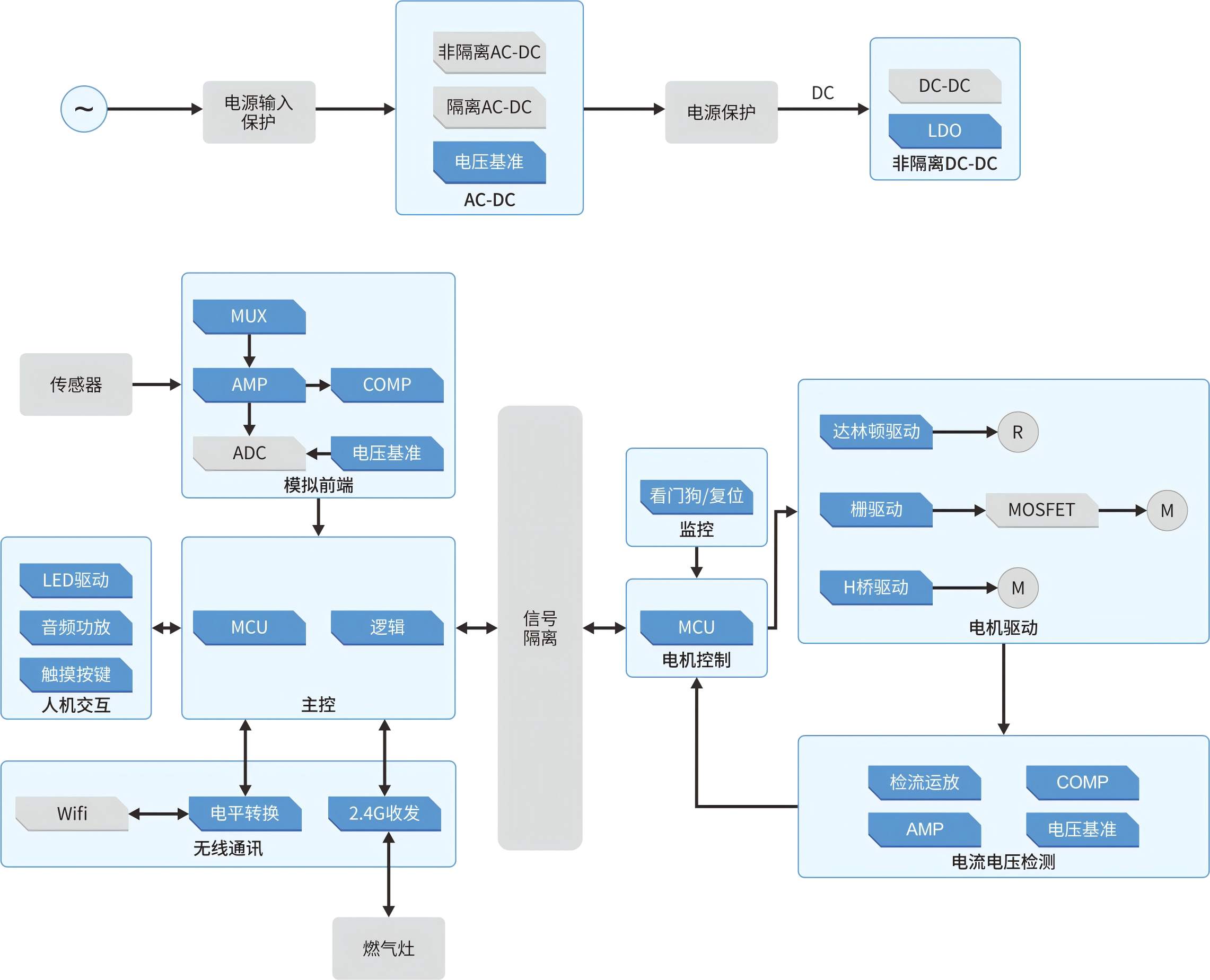
レンジフードと食器洗い機の適用マップ
カテゴリー
ディスプレイドライバー
LCDディスプレイ
通常シリーズ
LEDディスプレイ
LEDパネルディスプレイ
ゴースト除去シリーズ
マトリックス定電流シリーズ
個別定電流シリーズ
LEDディスプレイ
汎用ロジック
74HC/HCT
74AHC/AHCT
74LV/LVC/LVCC/ALVC
74LVT
74AC/ACT
74AVC/AVCH
74AUP
レベルシフター
アナログスイッチ
シグナルチェーン
汎用オペアンプ
低ノイズオペアンプ
電流検出アンプ
コンパレータ
力
LDOと電圧リファレンス
LDO
電源管理
チャージポンプ
電力モニター
残留電流保護
モーター&ゲートドライバー
Hブリッジドライバ
ゲートドライバとIGBTドライバ
ダーリントントランジスタアレイとリレー/ステッピングモータードライバー
ダーリントントランジスタアレイ
オーディオ
オーディオパワーアンプ
サポート
EEPROM
クロック回路
静電容量式タッチチップ
新製品
AiP74HCT125
続きを読む
AiP1722
続きを読む
AiP4953
続きを読む
AiP221
続きを読む
レンジフードと食器洗い機の適用マップ
December 09, 2025
前の
AiP4580 & AiP4558 デュアルチャンネルオペアンプ
次
ロボット掃除機アプリケーションマップ
伝言を残す
伝言を残す
弊社の製品にご興味があり、詳細を知りたい場合は、こちらにメッセージを残してください。できるだけ早く返信いたします。
提出する
0510-85572706
marketing@i-core.cn
家
製品
お問い合わせ